ok138cn太阳集团529
Toggle navigation
网站首页
太阳概况
学院简介
学院领导
机构设置
师资队伍
食品科学与工程系
食品质量与安全系
食品营养与健康系
制药工程系
实验中心
行政人员
研究生教育
学位点概况
招生就业
导师团队
培养方案
工作动态
联系方式
教学管理
本科生培养
研究生培养
一流本科专业
太阳集团
科研项目
科研成果
获奖情况
教研项目
教研成果
学术交流
精品课程
校级精品课程
省级精品课程
招生就业
专业介绍
招生信息
就业信息
就业政策
党建工作
组织动态
政策法规
学习园地
党风廉政建设专栏
学生工作
管理制度
学生天地
专业班级
心理辅导工作站
实验中心
制药工程专业
食品科学与工程专业
食品质量与安全专业
院内下载
教学文件
成教文件
科研文件
其他下载
工程认证
食品科学与工程专业认证
制药工程专业认证
工程认证介绍
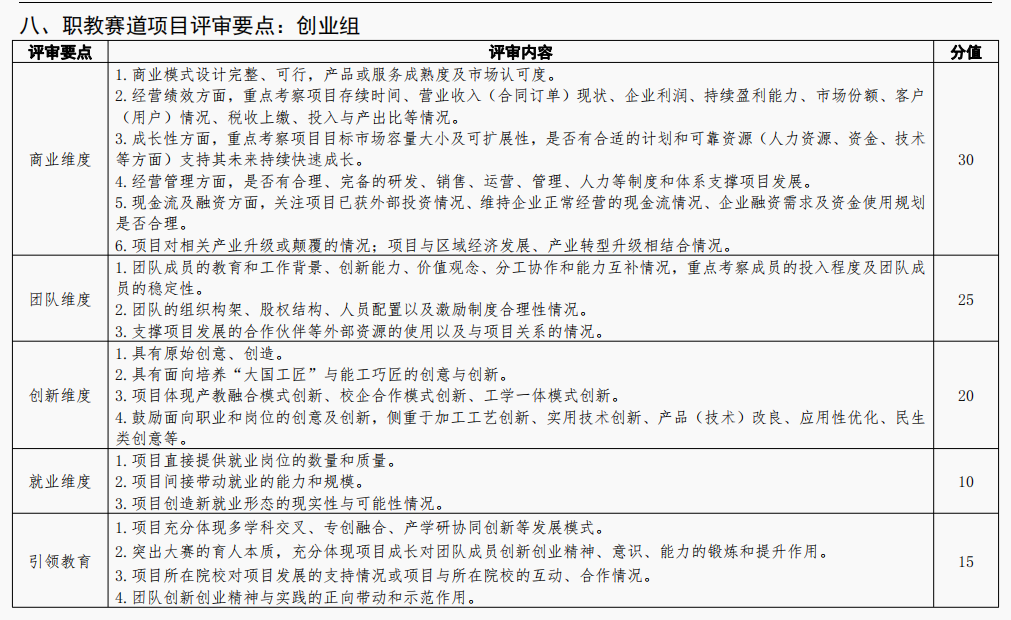
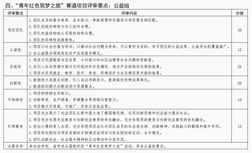
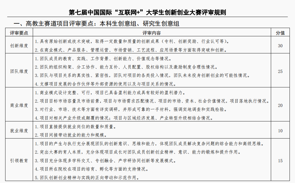
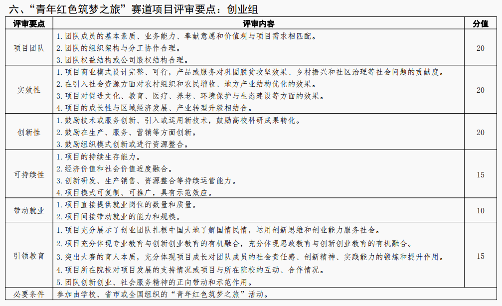
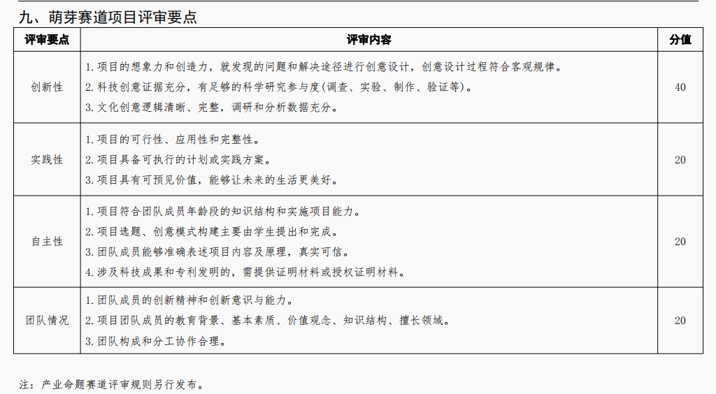
第七届中国国际“互联网+”大学生创新创业大赛评审规则
通讯单位: ok138cn太阳集团529
撰稿:
责任编辑:蔡振治
发布时间:2021年10月25日
©版权所有:ok138cn太阳集团529(CHN认证)有限公司官网|SunCityGroup
地址:中国广东省肇庆市端州区肇庆大道 电话:0758-2739589 邮编:526061